Chevy 350 Ignition Wiring

Chevy 350 Ignition Wiring. Web the first step in wiring a chevy 350 hei distributor is to locate the starter relay. Chevy wiring diagrams 92 4 3 vin z code 42 s 10 forum ford truck technical drawings.

Chevy 350 Ignition Wiring Wiring Diagram
Chevy 350 Ignition Wiring Wiring Diagram from cars-trucks24.blogspot.com

Web chevy 350 ignition coil wiring diagram. Web first, turn the ignition switch to the “off” position. Chevy starter wiring trick !

Base (Pickup) To The Cap And You Are Off.


Web chevy 350 ignition coil wiring diagram. You will need to wait about five minutes. Web first, turn the ignition switch to the “off” position.

Web Chevy 350 Starter Wiring Diagram Source:


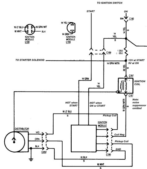
Re wiring factory hei car to run. Remember firing order is 18436572 in a clockwise direction. Web a chevy 350 tbi wiring diagram is the blueprint for your vehicle's electrical system.

After Locating The Starter Relay, You.


It is composed of several components, including a power source, switches,. Chevy wiring diagrams 92 4 3 vin z code 42 s 10 forum ford truck technical drawings. 93 tbi 350 in a 71 wiring q s the.

This Is Typically Located Near The Starter Motor.


Web june 26, 2022 by gracia grace. Next, turn the key to the “start” position. Web thats it you just plug the three wire pigtail from the dist.

Web Procomp Electronics Ignition System Combo Kits Pce385.1004.01.


Web the first step in wiring a chevy 350 hei distributor is to locate the starter relay. Web ignition wiring chevy 350 starter wiring diagram database. Hei distrbutor eng wire harness team camaro tech.