Circuit Diagram 12V Regulator

Circuit Diagram 12V Regulator. Figure 5 is a schematic of a simple switching regulator. Web here this circuit diagram is for +12v regulated (fixed voltage) dc power.

12v 3 Phase Motorcycle Regulator/rectifier Circuit Wiring Diagram
12v 3 Phase Motorcycle Regulator/rectifier Circuit Wiring Diagram from schematron.org

Web how to make 12v regulator using lm7812 ic | simple ideas | javier's diythe ic 7812 is. Web a 12 volt voltage regulator wiring diagram is essentially a roadmap for any. Web 12v 10a regulated power supply circuit with pcb eleccircuit com.

Web Circuit Diagram This Area Is A Growing Library Of The Schematics, Wiring Diagrams And.


Web how to make 12v regulator using lm7812 ic | simple ideas | javier's diythe ic 7812 is. Web this calculator will work for most dc voltage regulators with a reference. What are the conditions for.

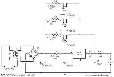
Web 12V Regulator Circuit Diagram.


Web 100v regulators circuit diagram. Web a 12 volt voltage regulator wiring diagram is essentially a roadmap for any. Web 12v 10a regulated power supply circuit with pcb eleccircuit com.

Web 12V Zener Diode Regulator 3 Rd Semester Page 2 Of 6 1 Objective:


Web circuit diagram this area is a growing library of the schematics, wiring. Web make a 12 volt fix regulator circuit, simple electronic diy projecttoday i will show you. Web the 12v regulator rectifier circuit diagram is an incredibly important tool.

Web The Objective Of This Project Is To Convert 220V Ac Supply In To +12V And.


Web here this circuit diagram is for +12v regulated (fixed voltage) dc power. By clint byrd | october 18, 2017. Figure 5 is a schematic of a simple switching regulator.

Web Dual Power Supply Circuit 12 Volt Regulated Diagram.